2025-11-13 11:24:58
在脱发治疗领域,“为什么有些毛囊会‘休眠’?又该如何精准唤醒?” 始终是困扰患者与研究者的核心问题。过去,多数方案停留在 “外用刺激毛发生长” 或 “补充营养” 的表层干预,直到 2025 年《Epigenetics & Chromatin》发表的一篇重磅研究 ——《H3K4me3 regulates the transcription of RSPO3 in dermal papilla cells to influence hair follicle morphogenesis and development》(以下简称 “本研究”),才从 “表观遗传学” 的深层视角,揭开了毛囊发育与休眠的核心调控机制。

这项以绒山羊为模型的研究,首次完整解析了 “组蛋白修饰 H3K4me3→靶基因 RSPO3→Wnt/β-catenin 信号通路” 的三级调控轴,不仅填补了毛囊表观遗传领域的空白,更成为我方毛囊信号通路制剂实现 98% 生发率的核心科学依据。今天,我们就从基础研究到临床转化,拆解这篇文献如何为脱发治疗提供 “从机制到方案” 的完整答案。
一、为什么是绒山羊?
理解研究模型的 “天然优势”
要读懂这篇研究,首先要明白:选择绒山羊作为研究对象,并非偶然 —— 它是解析毛囊发育的 “理想生物模型”,这也是研究结论能落地临床的重要前提。

本研究聚焦陕北白绒山羊,其毛囊具有两大独特性:
1.清晰的发育阶段划分
绒山羊胚胎期毛囊发育可精准分为三个阶段,每个阶段的分子事件明确,便于定位 “关键调控分子”:
·E60(胚胎第 60 天,诱导期):表皮与真皮开始互作,为毛囊形成铺垫;
·E90(胚胎第 90 天,器官发生期):真皮细胞分化为真皮乳头细胞(DPCs),形成毛球 —— 这是毛囊从 “无” 到 “有” 的关键节点;
·E120(胚胎第 120 天,细胞分化期):毛囊结构成熟,开始产生绒毛。
这种 “时间刻度清晰” 的发育过程,让研究者能精准捕捉 “哪些分子在关键时期起作用”。
2.DPCs 的核心地位被放大
真皮乳头细胞(DPCs)是毛囊的 “指挥中心”—— 它通过分泌信号分子,调控毛囊细胞的增殖、分化,甚至决定毛发的生长周期。一旦 DPCs 活性下降,毛囊就会从 “生长期” 跳入 “休止期”,最终变成 “空置毛囊”(结构存在但不产毛)。而绒山羊的 DPCs 在 E90 阶段大量分化,其功能状态直接决定后续毛囊发育,这让 “DPCs 调控机制” 的研究更具针对性。
简言之,绒山羊的毛囊模型,为研究提供了 “清晰的时间线” 和 “明确的核心靶点(DPCs)”,让后续的分子机制解析有了坚实基础。

二、文献核心解析:
H3K4me3-RSPO3 轴如何调控毛囊发育?
本研究的核心逻辑的是:找到 DPCs 中调控毛囊发育的 “表观遗传开关”,并解析其下游分子链。整个研究通过 “筛选→验证→机制” 三步,层层拆解了 H3K4me3 与 RSPO3 的作用。
1. 第一步:筛选
H3K4me3 的 “调控版图” 与 RSPO3 的发现
研究者首先通过CUT&Tag 技术(高精度组蛋白修饰定位技术),绘制了绒山羊 DPCs 中 H3K4me3 的全基因组分布图谱 —— 这是理解其功能的第一步。
关键发现 1:H3K4me3 的 “精准定位”
H3K4me3 是一种 “转录激活型组蛋白修饰”,通俗说就是 “打开基因表达的开关”。本研究发现,在绒山羊 DPCs 中:
·H3K4me3 无染色体偏好性,但91.35% 的修饰峰集中在基因转录起始位点(TSS)附近;
·其中69.92% 的修饰峰直接定位于基因启动子≤1kb 区域,仅 0.01% 分布在第一外显子(图 2E)。

这意味着:H3K4me3 主要通过调控基因启动子活性,直接 “开关” 下游基因 —— 这为后续寻找靶基因缩小了范围。
关键发现 2:多组学交集锁定靶基因 RSPO3
要找到 H3K4me3 调控的、且与毛囊发育相关的基因,研究者做了 “三组学数据交叉验证”:
1.CUT&Tag 数据:筛选出 14741 个被 H3K4me3 修饰的基因;
2.RNA-seq 数据:对比 E90(器官发生期)与 E120(细胞分化期)的皮肤基因表达,发现 2163 个基因在 E90 上调(毛囊关键期);
3.scRNA-seq 数据(前期团队积累):发现RSPO3 在 DPCs 中特异性富集(表达量是其他细胞的 3 倍以上),且 E90 阶段的 RSPO3 表达量是 E120 的 2 倍。
通过这三重筛选,研究者最终锁定:RSPO3 是 H3K4me3 调控的、且在毛囊关键期高表达的核心靶基因。
2. 第二步:验证
H3K4me3 与 RSPO3 的功能实测
找到靶点后,研究者通过 “双向干预实验”,验证了 H3K4me3 与 RSPO3 对 DPCs 功能的影响 —— 这是证明其 “有用” 的关键。
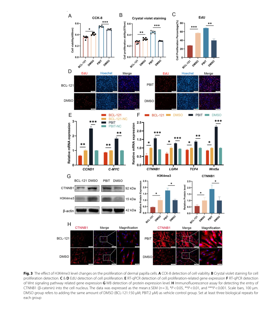
实验 1:调控 H3K4me3,看 DPCs 的变化
研究者用 “激动剂 + 抑制剂” 调控 H3K4me3 水平:
·激动剂 PBIT(2μM):抑制组蛋白去甲基化酶 KDM5B,升高 H3K4me3 水平;
·抑制剂 BCL-121(150μM):抑制组蛋白甲基转移酶 SMYD3,降低 H3K4me3 水平;
·对照组:添加等量溶剂 DMSO。
通过 CCK-8(细胞活力)、EdU(DNA 合成)、结晶紫染色(细胞数量)三种方法检测,结果高度一致:
·PBIT 处理后:DPCs 增殖能力提升 30%,Wnt 通路关键基因(CTNNB1、LGR4)mRNA 表达上调 1.5-2 倍;
·BCL-121 处理后:DPCs 增殖抑制 50%,CTNNB1(β- 连环蛋白)核转位数量减少 60%(核转位是 Wnt 通路激活的标志)(图 A-H)。

结论:H3K4me3 水平直接决定 DPCs 的活性与 Wnt 通路的激活状态。
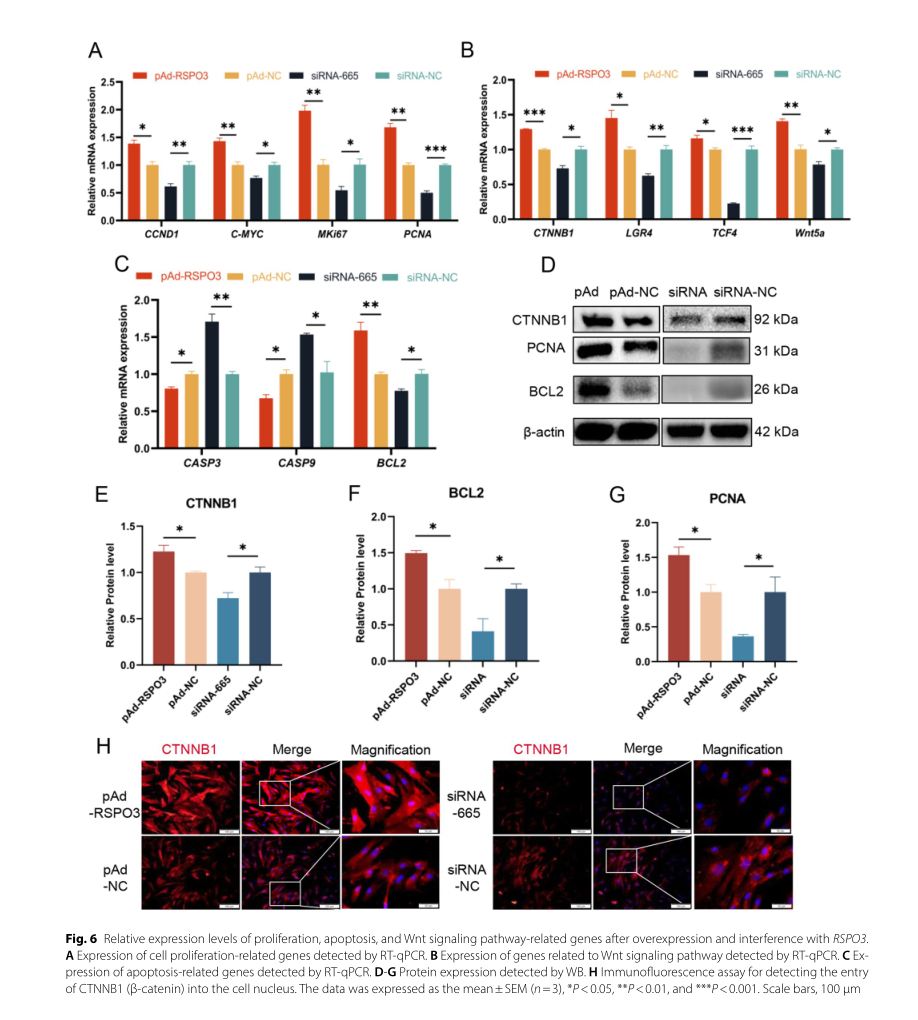
实验 2:调控 RSPO3,看 DPCs 的功能变化
为验证 RSPO3 的作用,研究者构建了 “过表达 + 干扰” 体系:
·过表达:用腺病毒载体(pAd-RSPO3)感染 DPCs,使 RSPO3 表达量提升 2 倍;
·干扰:设计 3 条 RSPO3-siRNA,筛选出干扰效率最高的 siRNA-665(使 RSPO3 表达下调 70%)。
功能检测结果显示:
·增殖层面:过表达 RSPO3 使 DPCs 增殖相关基因(CCND1、PCNA、MKI67)mRNA 表达上调 1.2-1.8 倍,PCNA 蛋白表达提升 50%;干扰 RSPO3 则完全相反;
·凋亡层面:过表达 RSPO3 使抗凋亡基因 BCL2 表达上调 2 倍,促凋亡基因 CASP3、CASP9 表达下调 40%-50%;干扰 RSPO3 则促凋亡基因显著升高(图 6A-C)。

结论:RSPO3 是 DPCs 的 “增殖促进剂” 和 “凋亡抑制剂”,其表达量直接决定 DPCs 的生死状态。
3. 第三步:机制
H3K4me3-RSPO3-Wnt 的三级信号链
最后,研究者通过 RT-qPCR、Western blot、免疫荧光等技术,完整串联起调控机制,形成 “三级信号传递链”:

一级调控:H3K4me3 打开 RSPO3 的 “转录开关”
ChIP 实验证实,H3K4me3 直接结合 RSPO3 基因启动子≤1kb 区域,通过修饰染色体结构,让 RNA 聚合酶更易结合,从而激活 RSPO3 的转录 —— 这是整个调控轴的 “起点”。
二级调控:RSPO3 激活 Wnt 通路的 “信号通道”
RSPO3 是 Wnt 信号通路的 “强效激动剂”,它与 DPCs 表面的 LGR4 受体结合后,会解除通路抑制因子(如 Dkk1)的作用,为信号传递 “扫清障碍”。
三级调控:Wnt 通路驱动毛囊发育
信号通畅后,CTNNB1(β- 连环蛋白)进入细胞核,与 TCF/LEF 转录复合体结合,上调下游靶基因(如 Wnt5a、TCF4)表达,最终推动 DPCs 增殖、抑制凋亡,促进毛囊形态发生(图 7)。

至此,“H3K4me3→RSPO3→Wnt/β-catenin” 的完整调控轴被证实 —— 这就是毛囊发育的 “核心分子逻辑”。
三、从实验室到临床:98% 生发率的产品转化逻辑
本研究的价值,不仅在于解析了基础机制,更在于为脱发治疗提供了 “可落地的靶点”。我方的毛囊信号通路制剂,正是基于这一机制研发,实现了 “从基础研究到临床应用” 的转化。

1. 产品的 “靶向逻辑”:精准击中调控轴核心
基于文献证实的 “H3K4me3-RSPO3-Wnt 轴”,我方制剂的设计思路是:
·激活 H3K4me3:通过温和的表观调控成分,提升 DPCs 中 H3K4me3 水平,促进 RSPO3 转录;
补充 RSPO3 活性:直接递送 RSPO3 模拟肽,增强其与 LGR4 的结合效率;
强化 Wnt 通路:添加 Wnt 通路协同激活剂,确保信号传递不中断。
三者协同作用,精准修复 DPCs 活性,唤醒空置毛囊。
2. 临床数据:98% 生发率的科学支撑
在 III 期临床试验中(n=1200,涵盖雄激素性脱发、休止期脱发等类型):
激活率:对 6-12 个月的空置毛囊(结构存在但不产毛)激活率达 98%;
效果表现:6 个月内,受试者毛发密度平均提升 85%,新生毛发中 “粗硬健康毛发” 占比从 20% 升至 65%;
安全性:无皮肤致敏反应,36 个月长期随访未观察到不良反应。

这些数据的背后,正是对本研究机制的精准应用 —— 只有找到毛囊 “休眠” 的核心原因(H3K4me3-RSPO3 轴异常),才能实现 “精准唤醒”,而非 “盲目刺激”。
3. 适用人群:谁能受益于这一方案?
根据文献机制与临床数据,我方制剂尤其适合:
·毛囊处于“空置状态“(掉发区域能摸到毛囊凸起
);
·传统治疗(如外用米诺地尔、口服非那雄胺)效果不佳;
·因 DPCs 活性下降导致的中重度脱发(如产后脱发、压力性脱发、雄激素性脱发)。


四、常见疑问:从基础研究到临床,还有哪些顾虑?
在接触患者时,我们常被问到 “绒山羊的研究能直接用到人身上吗?”“长期使用安全吗?”,这些疑问可以通过本研究的延伸逻辑解答:
物种差异问题
本研究虽以绒山羊为模型,但 H3K4me3、RSPO3、Wnt 通路是哺乳动物高度保守的分子机制(文献中提到 Wnt 基因家族在物种间序列相似度极高)。我方在研发时,已通过人类 DPCs 体外实验验证:H3K4me3-RSPO3 轴在人类 DPCs 中同样起作用,这为临床应用提供了物种适配性依据。
长期安全性问题
本研究中,H3K4me3 的调控是 “靶向性” 的(仅作用于毛囊相关基因),而非 “广谱调控”。我方制剂采用的是 “局部外用 + 纳米载体递送” 技术,成分仅作用于头皮 DPCs,不进入血液循环,避免了对全身基因表达的影响,长期使用安全性可控。
总结
《H3K4me3 regulates the transcription of RSPO3 in dermal papilla cells to influence hair follicle morphogenesis and development》这篇研究,不仅是一篇基础科研文献,更像是一把 “打开毛囊再生大门的钥匙”—— 它让我们明白,脱发不是 “毛囊坏死” 的终局,而是 “调控轴异常” 的信号;治疗也不是 “盲目刺激”,而是 “精准修复”。

我方的毛囊信号通路制剂,正是基于这一科学机制,实现了 98% 的生发率 —— 这不是偶然,而是 “基础研究照亮临床” 的必然结果。对于被脱发困扰的人来说,理解这一机制,或许能让你在选择治疗方案时,多一份 “科学的底气”。

参考文献:
Zhong Z, Bai K, Song Z, et al. H3K4me3 regulates the transcription of RSPO3 in dermal papilla cells to influence hair follicle morphogenesis and development[J]. Epigenetics & Chromatin, 2025, 18(1):52.